【国家级】
一、2024年全国应用心理专业学位研究生实践技能大赛
(一)心理科普作品比赛
一等奖:李沛恩
三等奖:童晶
(二)心理咨询面谈技能比赛
二等奖:徐佳琴
三等奖:张北
二、2024 FA国际前沿创新艺术设计大赛中国赛区
银奖:刘梦瑶
【省部级】
一、第十四届“挑战杯”中国大学生创业计划竞赛重庆市选拔赛
金奖:徐 炜 黄兆飞 徐子涵 刘茄玲 何依霖 牛 湘 赵冰倩 谢雨欣 裴诗瑶 孙胜军
二、2024年全国大学生拳击锦标赛甲组
一等奖:黄子峻
三、“重庆航空杯”2024年“创青春”重庆青年创新创业大赛乡村振兴类创新组
二等奖:黄兆飞 徐子涵 廖利婷 牛 湘 范雨涵
四、2023年重庆市大中小学心理健康教育一体化建设发展论坛(首届)论文评选活动
二等奖:周亚宁
五、2024年重庆市社科界第八届学术年会优秀论文评选活动
二等奖:张萌萌
三等奖:童 晶
六、重庆市第十五届大学生心理成长论坛大学生心理成长微课
三等奖:赵 玥 许雯昕 卯金爽
七、第三届“健康中国 渝我同行”医学科普大赛
三等奖:李思颖
八、重庆市退役军人创业创新大赛
优胜奖:黄兆飞 徐子涵
【校级】
一、必赢776net五四红旗团支部表彰
必赢776net2022级专硕1班团支部
必赢776net2023级发教班团支部
必赢776net2023级咨询班团支部
二、必赢776net优秀共青团干部表彰
陈涵菲 丁 汝 黄可儿 黄兆飞 金 巧 李凤娟 李思颖 林雨钒 肖皓月 徐 琦 杨 灿
张淼叙 赵正芳 周吉林 诸纯宏 刘映辰 石 睿 王天美
三、必赢776net优秀共青团员表彰
曹晓菁 曾欣悦 陈凯文 戴汶珂 范佳明 冯丽文 郭章域 黄子峻 惠月琴 姜 彦 姜一诺
李婉玲 连紫伊 刘岚慧 刘知毅 卢 婷 罗小惠 吕梦莹 马亚萌 潘洋僖 史 坤 宋志健
唐仁娇 唐欣莉 田嘉文 童 晶 王安琪 杨雨涵 于丽含 张萌萌 张义鑫 张稚凡 赵冰倩
赵逸龙 赵 玥 赵云帆 周文杰 朱亦心
四、必赢776net第五届“含弘杯”大学生创业计划竞赛
金奖:徐 炜 黄兆飞 徐子涵 刘茄玲 惠月琴 何依霖 牛 湘 许雯昕
银奖:任舒蔚 景佳琪
铜奖:卯金爽 吕梦莹
优秀奖:张万双 贺璐佳 刘杨子杰 陈雨仪 周家盈 徐璐瑶 任丽娜 张秋霞
何天慧 刘知毅 戴紫依 任俊蓉 程可宜
五、第十四届全国大学生电子商务“创新、创意及创业”挑战赛
一等奖:任舒蔚
六、中国国际大学生创新大赛(2024)必赢776net校内选拔赛
铜奖:刘茄玲
七、中国国际大学生创新大赛(2024)西南民族教育中心选拔赛
三等奖:杨若彤 慕中天
八、必赢776net第十八届田径运动会
九、必赢776net秋季新生运动会

十、必赢776net第二届导学团队运动会
乒乓球混双第六名:廖丛原
十一、必赢776net2024年“太阳杯”排球联赛
女排第二名:许嘉桐
十二、必赢776net2024年校园乒乓球联赛
混双第四名:廖丛原
十三、必赢776net第十一届羽毛球校联赛
混双第五名:王静扬
女双第五名:王静扬
十四、必赢776net2024年校园啦啦操大赛
优胜奖:冯丽文 惠月琴 汪圆圆 谢雨欣 黄可儿 姜一诺 田嘉文 朱 琳
汪婕妤 来子艺 钱 婷 李 焓 唐欣莉
十五、重庆市成长论坛大赛心理服务能力分赛
二等奖:周文慧 赵冰倩
十六、必赢776net第十九届心理健康节之心理健康教育微课征集展示活动
二等奖:赵 玥 卯金爽
优秀奖:李嘉仪
十七、必赢776net志愿服务项目大赛
铜奖:赵冰倩 马亚萌 王曼璐 谢雨欣 唐蔓
十八、必赢776net“研”途“心”火——2024年秋季学期心理团辅创意设计大赛
二等奖:李乐涵 谢博文
【学校职能部门】
一、2024年全国大学生心理与行为在线实验精英赛(西南分赛区)
二等奖:周芮西 黄建军 吕梦莹 张雨珺 陈彦桦 李恩莹 许雯昕 惠月琴
谢雨欣 邓 夏 冯 缘
二、2023-2024研究生思想政治理论课社会实践报告比赛
二等奖:王海凡 姚 奕 冯 缘 王海凡 黄建军 杨 金 武运筹 黄子峻
余梓畅 王焱菲 王道明 韦一平 孔令楠 殷 潇 秦 朗 马皓芮 杨祖越
三等奖:庞钰祺 王 娜 黄 岩 胡静怡 王笛新 王艺轩 任晶晶 赖佳慧
优胜奖:卯金爽 石 睿 许雯昕 卢 璇 任舒蔚 冯瑾玥 冯煦晨 李沛恩
李亦冰 宋志健 王天美 钟子欣
三、必赢776net“赓续五四薪火,寻梦百年足迹”主题素质拓展比赛
二等奖:惠月琴 王道明
四、必赢776net第十七期研究生骨干培训班优秀学员
林 璐
五、心灵的编织:民族曼陀罗的色彩与故事比赛
二等奖:李冰玉
【学部级】
一、必赢776net五四评优
(一)五四红旗团支部
2022级研究生应用心理专硕2班团支部
2023级研究生基础心理学团支部
2023级研究生应用心理学团支部
(二)优秀共青团干部
曹 靖 林峻宇 林芯合 刘映辰 沈梦露 石 睿 舒 醒 万小芳 王天美
韦一平 卫豫贤 徐子涵 于博祥 张 枝 周家盈
(三)优秀共青团员
白 朵 曹格格 曾彦希 陈媛媛 樊佳欣 樊筱雪 冯绍瑶 何珍怡 胡静怡
黄珑霏 黄天民 黄雨点 吉玉芳 姜宇豪 景佳琪 孔令楠 来柯羽 李嘉仪
李克丽 李梦娜 李沛恩 李亦冰 李友佳 林国俊 刘子炎 刘祚甫 卢晨萱
罗力戈 马若琼 秦 朗 任俊蓉 任 天 阮 盈 覃子昌 唐 蔓 王 芳
王曼璐 王斯宇 王晓慧 王一博 王伊凡 王梓新 魏昱程 温东辰 吴娜娜
吴甜甜 徐 琳 徐璐瑶 闫 浩 杨大兴 杨佳佳 杨 金 殷 潇 于晶晶
于桐菲 扎西措 张丁冉 张晓彤 张玉婷 张 政 郑佳欣 周芮西
二、“学习新思想 奋进新征程”主题知识竞答暨“初心”剧场展演活动
(一)知识竞答组
一等奖:专业型硕士生第三党支部
二等奖:本科生第一党支部
三等奖:专业型硕士生第二党支部
(二)“初心”剧场组
一等奖:博士生第二党支部 博士生第三党支部
二等奖:学术型硕士生第一党支部 学术型硕士生第四党支部
三等奖:本科生第二党支部 学术型硕士生第三党支部
学术型硕士生第五党支部 学术型硕士生第六党支部
三、必赢776net“心向未来”第二届学术年会
(一)优秀论文
一等奖:张 熙 余海瑒 吴琳琳 李恩莹 詹智俊 周 燕 严诗絮 张萌萌 李亦冰
范雨涵 王伊凡 杨志伟 黄兆飞 付 宇
二等奖:徐红州 林国俊 辛海燕 李颖聪 张馨予 周文杰 张铭浙 卫豫贤 梁 欣
张万双 郭浩钰 卢晨萱 武运筹
三等奖:牛 湘 吕张伟 于桐菲 田嘉文 邹嘉玥 王彦悦 许文爽 贺璐佳 李雪梅
徐子涵 卯金爽 刘知毅 马含青 梁 爽 梁高敏 李友佳 陶 芮 周 莲 简小雪
(二)优秀海报
一等奖:戚娅玮(博) 刘茄玲 白 朵 王一伊 童 晶 罗力戈 武 雨 徐 炜 徐 琦
二等奖:白幼玲(博) 李佳忆 周芮西 赵亚轩 曾欣悦 郑佳欣 胡 倩 杨唯艺 黄建军
三等奖:王硕(博) 赵 玥 何珍怡 李沛恩 陈正派 王尉潇 陈亦欣 姜舒阳 张欣怡
王梦雨
四、2024年全国大学生心理与行为在线实验精英赛
一等奖:李恩莹 张雨珺 周芮西 吕梦莹 陈彦桦
二等奖:曾欣悦 曾礼畅 张铭淅 王静颐 夏 萁 杨天姿 白姗姗 余 青 汪婕妤
三等奖:张元汲 戴紫依 贲 璨 曹 靖 何珍怡 刘 滢 赵亚轩 于桐菲 刘知毅 李雨宸
何天慧 黄李林 张伊娉
五、首届“师元杯”大学生创业计划竞赛
一等奖:任舒蔚
六、必赢776net第二届大学生职业规划大赛
一等奖:白盈瑞 惠月琴 吴宛泽
二等奖:严晓敏 王紫麟 王 瑶 舒 醒 宋志健 张萌萌 黄李林
三等奖:李丽源 姜 婕 罗铭如 李沛恩 覃思琪 陆蓁颖 王静颐 宫文卓 黄兆飞 王伊凡
周家盈 王一博 曾彦希 刘欣雨 谢雨蒨 姜舒阳 汪圆圆
七、必赢776net第三届“幸福进取者”研究生实践技能大赛
(一)心理咨询面谈技能比赛
一等奖:张晓彤 何天慧 徐佳琴 张 北 李沛恩
二等奖:王紫麟 周亚宁 许姗姗 李麟玉 宋志健 龙 雨 李思颖 祝平平 刘 云
三等奖:张欣怡 沈哲彬 朱顺顺 张雨珺 钱 婷 莫缘慧 毛靖誉 王斯宇 孙蕴华
雷万姣 贺春静 任俊蓉 罗铭如 冯丽文 来子艺
(二)应用心理案例比赛
一等奖:王曼璐 王天美 李沛恩 贲 璨 李 姣
二等奖:李思颖 贺春静 沈梦露 陈雅琳 刘 娇 杨菁宇 曹 靖 杨雨涵 龙 雨
王璎杰 李佳忆
三等奖:张天玲 徐佳琴 唐欣莉 李吉星 罗铭如
(三)心理科普作品比赛
一等奖:杨菁宇 杨雨涵 贲 璨 李沛恩 童 晶 李吉星 李 姣
二等奖:李思颖 贺春静 沈梦露 王紫麟 刘 灿 涂雅迪 刘 娇 张 政 陈雨寒 刘龙华
王思雨
三等奖:李冰玉 陈亚林 王伊凡 惠月琴 邱 雪 刘怡菲 张伊娉 樊筱雪 刘知毅
罗铭如 林芯合 李 焓
八、必赢776net第五届“心育”课堂教学技能竞赛——说课大赛
一等奖:惠月琴 黄子峻
二等奖:黄渝欣 杨慧玲 熊郁芃
三等奖:王天美 石 睿 李沛恩 李乐涵 白盈瑞
优胜奖:余茵琪 特日格乐 张萌萌 吴宛泽 田杨振 马秀花 曹 靖 秦 洁 黄欣语 王敏杰
王笛新 曾欣悦 王伊凡 刘怡菲
九、必赢776net第三届“心念”正念冥想视频比赛
一等奖:秦煜涵 李麟玉 冯丽文 刘 燃 李思颖 刘 云 冰 妮 张雨珺
二等奖:张丁冉 黄子峻 戴紫依 程可宜 李亦冰 卯金爽 刘茄玲 李 玥
三等奖:祝平平 李吉星 任俊蓉 陈亦欣 吉悦嘉 马亚萌 范梦琪 李钰斌
人气奖:秦煜涵 李麟玉 冯丽文 刘 燃
十、必赢776net必赢776net首届“心游才鉴 智领未来”桌游探索大赛
二等奖:武运筹 余梓畅
三等奖:唐子桀
优胜奖:李冰玉 代雪瑶 曹 靖
十一、必赢776net研究生团总支 研究生会“优秀干事”
张晓彤 王天美 曾彦希 曾欣悦 吴甜甜 王一博 谢雨欣 王焱菲
十二、必赢776net研究生团总支 研究生会“工作之星”
刘欣雨 张皓铭 杨菁宇 付小丫 吴莉娟 裴 洋 李乐涵 秦 洁
【学术会议获奖】
中国心理学会发展心理学专业委员会第十七届学术年会
硕博论坛“未来之星”:王伊凡
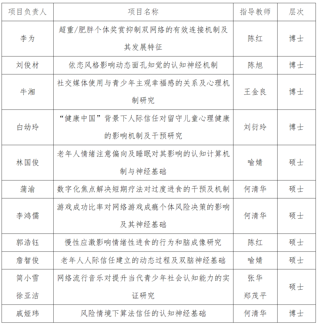
【重庆市研究生科研创新项目】
【必赢776net研究生科研创新项目】