创造性是国家和社会进步的原动力。而创新的关键在于培养和激发个体的创造性潜能。高创造性的个体除了具备特定领域的知识经验外,更重要的是大脑内形成了特定的功能模块之间的“有效协同”,建立基于个体知识表征里远距离概念之间的联系,从而易于产生创新的想法和产品。大脑的这种不同脑区之间协调加工的方式依赖于人脑在结构和功能组织上的层级化模式。研究大脑的层级加工模式对于理解和提升创造性具有重要意义。
人脑如何加工信息一直是认知神经科学的研究目标。研究认为,人脑功能组织具有层级化加工模式,支持了从初级感知觉信息到复杂抽象认知的信息编码过程。基于静息态fMRI技术和功能连接梯度分析方法(functional connectome gradient),研究者探索了大脑功能组织的主要梯度,发现负责外界信息输入的初级皮层和负责抽象认知功能的联合皮层分别位于梯度两端,该梯度刻画了从简单认知到不断抽象化认知的功能图谱。功能连接梯度方法的应用,使得研究者可以探索大脑进行信息加工的层级模式与认知功能之间的联系。

2022年2月8日,必赢776net邱江教授团队在国际著名学术期刊《Cerebral Cortex》上发表了题为“Linking functional connectome gradient to individual creativity”的文章(https://doi.org/10.1093/cercor/bhac013)。该研究基于大样本静息态脑影像数据库,揭示了大脑宏观功能连接梯度与个体创造性之间的联系。
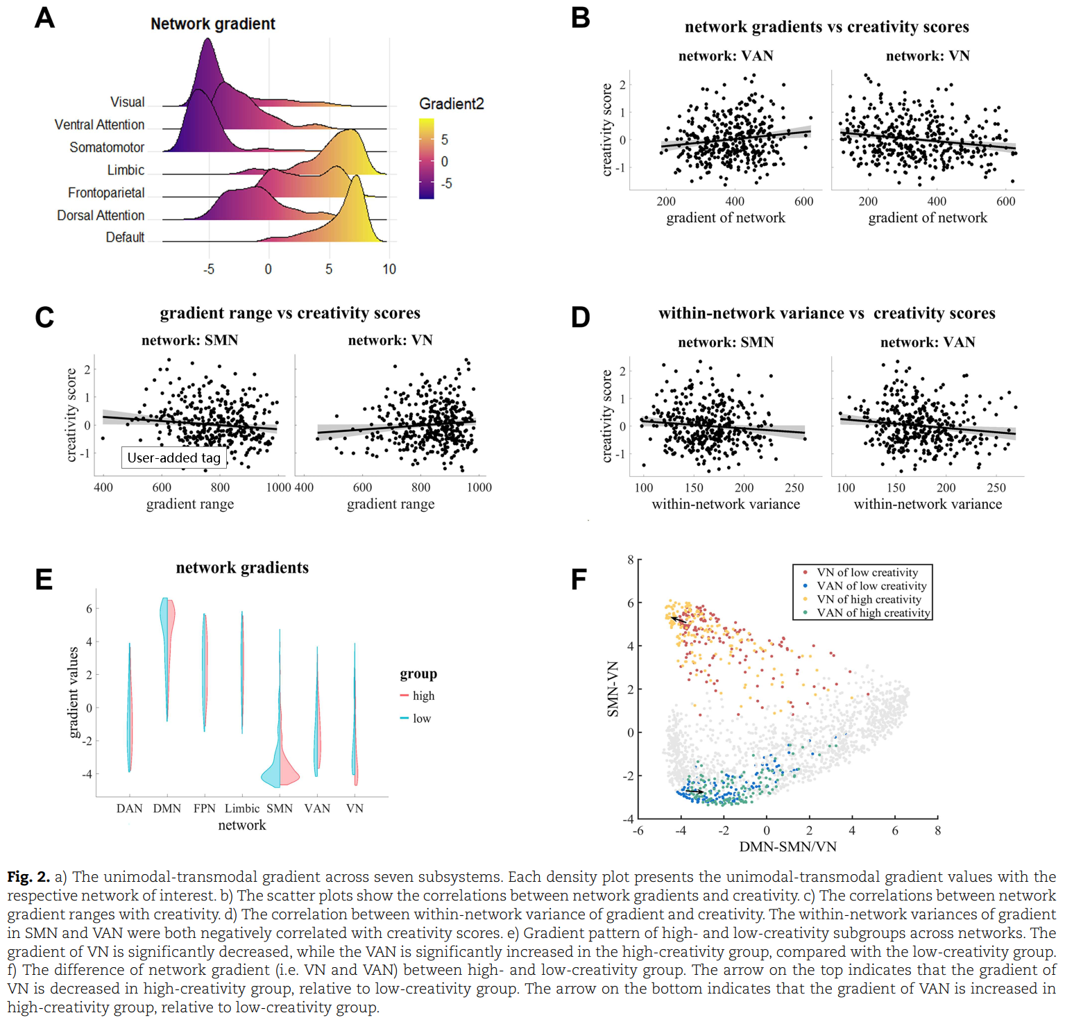
大脑的功能连接梯度的发现为解释高级认知能力提供了新的框架。本研究基于大样本脑影像数据库(Southwest University Longitudinal Imaging Multimodal,SLIM dataset),利用静息态功能连接梯度的方法发现,个体创造性与初级皮层(visual network)和联合皮层(DMN,FPN等)之间在梯度上的距离呈正相关关系。该结果表明,负责复杂抽象认知功能的联合皮层与负责环境信息输入的低级脑区之间的功能分化越明显,前者越不易受到后者的干扰,从而实现较好的创造性表现;相反,若高级脑区较易受到低级脑区的信息干扰,则创造性表现较差。另外,该结果在本研究团队的另一大样本脑影像数据库(GBB dataset)上得到了良好验证。该结果同时也验证了神经科学领域的“束缚假说” (“Tethering hypotheses”),即,联合皮层通过增加其与负责外界信息输入的初级皮层之间的分离而获得其信息整合和抽象化的功能属性。
功能连接梯度的方法目前主要应用于大脑发育和疾病等领域。而本研究将梯度方法引入到正常个体的创造性(作为高级认知能力的代表)研究中,从大脑的宏观组织梯度的视角来解释正常个体的高级认知能力,对理解和探索高级认知能力的认知神经基础提供了新的角度。该论文的第一作者是已毕业硕士生霍腾宾(目前为北京大学心理与认知科学学院博士生),共同第一作者是北京师范大学博士生夏云曼,通讯作者是必赢776net邱江教授。
Huo, Tengbin, Yunman Xia, Kaixiang Zhuang, Qunlin Chen, Jiangzhou Sun, Wenjing Yang, and Jiang Qiu. “Linking Functional Connectome Gradient to Individual Creativity.” Cerebral Cortex, February 8, 2022, bhac013. https://doi.org/10/gpdx7z.