神经连接组模型(neural connectome theory)是近年来系统神经科学和网络神经科学发展的核心与热点,该模型的发展有力推动了我们对于人脑复杂神经信息系统的认识,将人脑本身描述为了一个高效的复杂连接网络系统 (Bullmore and Sporns, 2009, 2012)。随着神经科学领域内对人脑连接组的拓扑结构探索不断深入,我们对于大脑皮层(cerebral cortex)的神经发展组织原则和系统性认知加工过程的了解也在不断提升(Brittin et al., 2021., Nature, 591: 105-110; Witvliet et al., 2021, Nature, 596:257-261)。然而,这些令人兴奋的发现主要是围绕着大脑皮质展开的,并没有研究检验小脑的(cerebellums)固有功能神经连接组的具体组织特性与拓扑结构及其两者的拓扑联系(cerebro-cerebellar topological coupling)。而这一问题正是目前领域内兹待解决的。
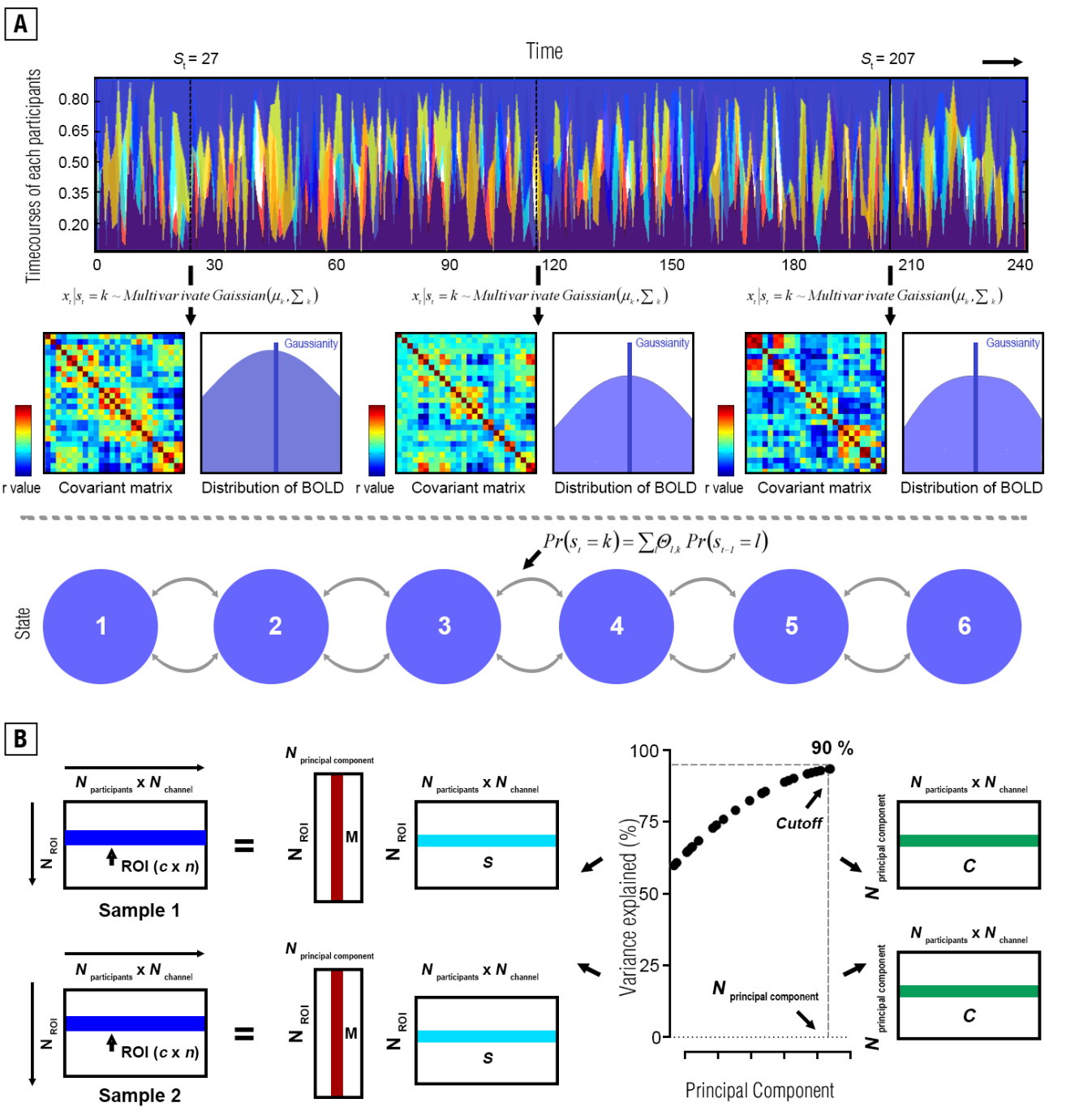
近日,学部冯廷勇教授团队在神经影像学权威杂志《NeuroImage》(中科院SCI一区,IF= 6.556)发表题为“Functional connectome of human cerebellum”的研究文章揭示了小脑功能连接组的重要拓扑组织特性及其时变动态结构(Temporal dynamics)(见图1)。该研究结果及核心结论如下:(1) 小脑蚓部I及II区在小脑功能功能连接组中表现出显著的高节点中心度,即这两个区域可能是小脑的核心(hub)的节点;(2)小脑功能连接组及其嵌套功能连接组(nested cerebellar functional connectome)同时具有稳健的小世界拓扑属性和显著的模块化结构,主要包括注意/执行控制模块,默认网络模块及任务相关模块,即小脑功能连接组同样是一个具有良好拓扑结构的高效的复杂网络连接系统;同时,拓扑组织及结构具有显著的皮层-小脑间共变,可能反映了皮层-小脑网络的拓扑结构制约(constraint)关系(见图2);(3)基于winner-take-all算法,本研究绘制了首个小脑拓扑结构图谱,提示映射到小脑中表征额顶控制网络和皮层下网络区域是在大脑皮层中的约3倍左右;(4) 利用隐马尔科夫模型,本研究还发现,小脑功能连接组具有显著的时变特征及模块化结构,但同时表现出相比在大脑皮层中更大的个体变异(individual-specific variances),提示小脑功能连接组可能更灵活的时变特征模式 (见图3)。总之,本研究揭示了小脑功能连接组的重要拓扑特征与结构属性,并结合皮层-小脑拓扑耦合提示潜在的神经限制。进一步的研究结果反映了小脑功能连接组更灵活时变动态特征,全面地揭示了人类小脑功能连接组的结构和动态模式。

图1 研究流程与神经功能连接组构建思路

图2 大脑皮层与小脑功能连接组的拓扑属性见相关性

图3 隐马尔科夫模型计算示意图
论文的第一作者为必赢776net必赢776net的博士研究生陈志毅,必赢776net必赢776net的冯廷勇教授为通讯作者。该研究得到国家自然科学基金面上项目(31971026)、中央高校基本科研业务经费创新团队项目(SWU2009104)及重庆市研究生创新项目(CYB21082)支持。
文章索引
Zhiyi Chen, Rong Zhang, Hangfeng Huo, Peiwei Liu, Chenyan Zhang, Tingyong Feng* (2022). Functional connectome of human cerebellum, NeuroImage, 251,119015