肚子越大,脑子越钝?超重和肥胖不仅仅是体重或腰围的问题,已经成为全球公共卫生领域的一大挑战,对人类健康和全球经济产生了深远影响。最新研究揭示肥胖的重要潜在风险:损害大脑!实际上,超重或肥胖会对大脑造成系统性的影响,包括灰质体积、厚度的全面减少,以及初级感觉运动和高阶认知系统之间功能分化的加剧。然而,大脑本质上是一个动态系统,这些负面影响如何在其动态特性中体现,目前仍所知甚少。
必赢776net陈红教授团队在《Obesity》(JCR Q1; IF = 6.9)上发表题为“Elevated body mass index impacts the brain-state dynamics within sensorimotor-to-transmodal hierarchy”的学术论文。研究基于国内外两个独立的静息态功能磁共振成像数据库(中国人格-脑行为项目NBBP =1,923;人类连接组项目NHCP =998)和一个纵向数据样本(NBBP-follow-up =34),采用隐马尔可夫模型(HMM)识别超重/肥胖人群与对照组之间大脑动态活动差异。

图1:通过HMM分解大脑静息状态下的状态及其元状态。(A) 由HMM推断出的12个大脑状态及其元状态。(B) 两个元状态的大脑激活图。
首先,研究结果验证了大脑动态活动的层级特性,表明大脑激活状态被两个“元状态”所表征,每个元状态分别对应若干个彼此转换更为频繁的子状态。一个元状态反映了感觉运动系统(包括视觉、感觉运动、听觉和语音加工皮层)的激活增强,而另一个元状态反映了高阶认知系统(包括联合皮层和关键皮层下结构)的激活增强(图1)。
通过一般线性模型,研究比较了大脑动态活动在超重/肥胖组(BMI≥25)与控制组(BMI<25)之间的差异。结果首次表明,超重/肥胖影响了两个元状态的动态平衡,使得大脑的激活状态更多地滞留于感觉运动系统,难以转移至高阶认知系统。基于元分析解码,结果进一步指出,受影响最为显著的两个子状态均与高阶认知功能密切相关,包括多模态信息整合以及记忆功能。

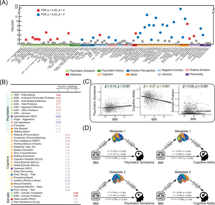
图2:HCP数据集中,BMI、大脑元状态占比和多种心理行为变量之间的关联。 (A) BMI与多种行为测量之间的相关性; (B) 关键行为指标的因子分析; (C) BMI与降维后因子得分之间的相关性; (D) 大脑元状态占比在BMI与认知能力和精神症状间关系中的中介作用。
最后,基于HCP数据集,研究进一步探讨了BMI与认知、情绪及精神疾病症状等心理健康变量的关系(图2)。结果表明,随着个体BMI增加,负性情绪和精神病理症状的程度增加,而认知能力(特别是记忆相关能力)的水平下降。研究建立中介模型进一步发现,BMI会通过增加由感觉运动系统主导的元状态,并减少由高阶认知系统主导的元状态,从而降低个体的认知能力。同时,与感觉运动系统相关的元状态,也可以显著介导BMI与精神病理症状之间的关系。
综上,研究从脑动力学视角出发,揭示了超重/肥胖对“感觉运动-高阶认知”系统层级结构的不良影响,这为研究与肥胖相关的大脑功能障碍和心理健康问题提供了新的视角。该研究成果经同行专家和《Obesity》编辑推荐被选为Editor’s Choice Articles。必赢776net陈红教授为论文通讯作者,博士生韩金凤为论文第一作者。该研究得到国家社科基金重大项目(No. 22&ZD184)、国家自然科学基金项目(32271087)的支持。
论文信息:
Han, J., Zhuang, K., Dong, D., Yang, Y., Liu, Y., He, Q., ... & Chen, H. (2024). Elevated BMI impacts brain‐state dynamics within the sensorimotor‐to‐transmodal hierarchy. Obesity, 32(2), 291-303. https://doi.org/10.1002/oby.23933.