随着年老化,由于社会角色的改变、身体健康等因素,老年人的社会网络呈现渐进式缩减趋势。当个体的社会活动无法满足其期望时,孤独感便油然而生。然而,并非所有社会网络受限的老年人都觉察到孤独,也并非所有社会资源丰富的老年人都感受到社会支持。这种主观感知的孤独与客观社会网络之间的冲突被称为社会不对称性(social asymmetry)。其中,那些报告的孤独感比其社会网络对应的孤独感更多的个体被称为社会脆弱性(socially vulnerable)老年人,而那些感受到的孤独少于其社交网络所对应的个体则被称为社会韧性(socially resilient)老年人。探讨社会不对称分类的稳定性,并析出有效区分社会韧性和社会脆弱性老年人的关键特征,对于制定针对性的干预措施以增强老年人晚年社会适应能力至关重要。
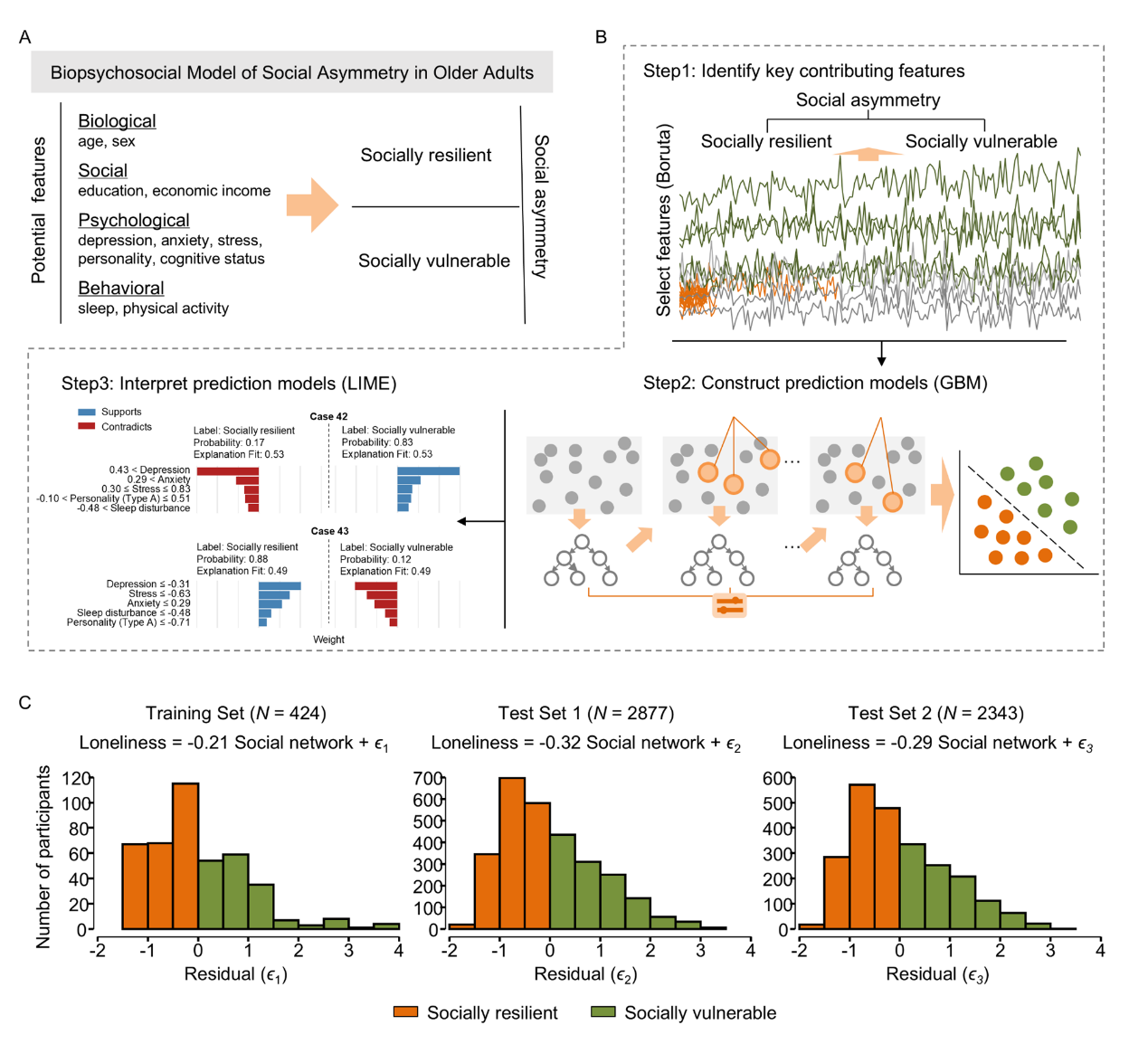
该研究在生物心理社会模型框架下(biopsychosocial model, 图1A),采用来自中国的424名老年人作为训练集以及来自美国的老年样本(N1=2877, N2=2343)作为测试集,旨在回答以下三个研究问题:(1)社会韧性与社会脆弱性老年人在不同老年群体中的分布是否具有相似性;(2)区分社会韧性和社会脆弱性老年人的关键特征;(3)基于关键特征能否有效构建老年人社会不对称性的预测分类模型。数据分析结合多种机器学习算法(图1B),具体包括特征选择(Boruta算法)、模型构建(gradient boosting machine算法)以及模型解释(local interpretable model-agnostic explanations算法)。

图1. 老年人社会不对称性的分析框架。(A)老年人社会不对称性的生物心理社会模型; (B)数据分析流程; (C)不同数据集中老年人社会不对称性的分布。
研究结果显示,社会不对称性分类在三个数据集中的分布情况相似,其中57%到60%的老年人被分类为社会韧性老年人(图1C)。在21个潜在特征中,Boruta算法根据特征的重要性得分识别出包括抑郁、焦虑、压力、睡眠障碍及人格(A/B型)在内的五大关键特征(图2)。

图2. 社会不对称性分类的关键特征。(A)Boruta算法计算得出的特征重要性分数; (B) 社会韧性与社会脆弱性老年人的关键特征在三个数据集中的表现。
基于关键特征,该研究采用GBM算法进一步构建老年人社会不对称性的预测模型。结合网络搜索(grid search)与贝叶斯优化(Bayesian optimization)进行模型的超参数调优,并采用十折交叉验证(10-fold cross-validation)提高模型的稳健性。将来自不同文化背景的两个外部数据集作为测试集进一步验证GBM模型的泛化能力。模型评估结果显示,训练集的受试者工作特征曲线下面积(area under receiver operating characteristic curve, AUC)为0.862,测试集的AUC值分别为0.761与0.756。模型解释揭示了关键特征预测老年人社会不对称性的具体模式。焦虑、抑郁、压力以及睡眠障碍水平较低且具有典型的A型或B型人格的个体更有可能表现出社会韧性(图3)。

图3. 社会韧性与社会脆弱性老年人预测模型的模型解释图。
聚焦于社会不对称性,该研究为改善老年人的孤独感提供了新的视角。社会韧性老年人的较高占比以及关键特征的可塑性特征均传递出了积极的信号。制定针对性的情绪调节策略和睡眠卫生教育等干预措施或能够成为提高老年人社会适应能力的有效途径。
该研究受国家自然科学基金项目(32371109, 71942004)的资助。文章在The Journals of Gerontology: Series B (中科院老年医学一区)上在线发表。文章第一作者为必赢776net博士研究生姜海鑫,通讯作者为必赢776net喻婧教授。
论文信息:
Jiang, H. X., & Yu, J. (2025). Deciphering key features of social resilience versus social vulnerability in later life: A biopsychosocial model of social asymmetry. The Journals of Gerontology: Series B, gbaf046.